Mona Momtazian, just one of thousands of top management consultants on Expert360. Sign up free to hire freelancers here, or apply to become an Expert360 consultant here. Let us know your thoughts on this piece in the comments below.
Table of Contents
- Introduction
- Benefits Engaging A HR Consultant
- Services That A HR Consultant Can Offer You
- Get A Clear Scope Of The Work
- Find Your Ideal Consultant
- Engaging The HR Consultant
- Management of Freelance Management Consultant Onboarding
- Management of Freelance Management Consultant during Project
- Project Closing
Introduction
Most organisations would like higher levels of employee engagement, retention and therefore productivity and business outcomes, such as enhanced client satisfaction and profits. One of the many benefits of engaging a Human Resources (HR) Consultant, is that they can implement systematic HR processes and programs, which align with your overall organisational strategy and in turn achieve your desired business outcomes. An HR Consultant will be able to address the common question of, “How do I motivate my employees to do what I want?” They will reorganize or implement systems and processes that align with your business strategy, so that your employees are also aligned to your strategy, therefore enabling a culture of motivated and productive employees. “Employee engagement is the emotional commitment an employee has to the organization and its goals, resulting in the use of discretionary effort. An employee’s discretionary effort results in the Engagement-Profit chain.
Because they care more, they are more productive, give better service, and even stay in their jobs longer. All of that leads to happier customers, who buy more and refer more often, which drives sales and profits higher, finally resulting in an increase in stock price.”
- Kevin Kruse, Forbes Contributor
Many businesses continue working without the use of an HR Consultant, most, however, notice that they experienced at least one of the following:
- High turnover due to: lack of mentoring, an aligned culture and professional development opportunities
- Inability to meet client service expectations due to lack of training and systems
- Leaders or managers feeling overwhelmed and experiencing burnout due to their inability to effectively manage their usual workload as well as their growing team
Benefits Engaging A HR Consultant
- Increased employee engagement, which we know leads to higher productivity and profits in the long term
- Increased employee retention, which saves on recruitment and training costs, as well as retains critical knowledge within the business
- Optimised people solutions: just as an accountant would optimise your tax returns, a HR Consultant would be experienced enough to ethically optimise people solutions and implement best practice initiatives for your organisation
- Organised systems and processes that can handle the growth and the up-scaling your business might be experiencing
- Employees who are intrinsically motivated to achieve your organisational strategy
- Time saved researching and figuring out which HR procedures and programs would work for your business. Don’t reinvent the wheel, when a HR Consultant can tailor programs and systems to your business and are current with best practices in HR
- Get a fresh perspective on your people vision and challenges from a trained professional
- Only pay for the programs and initiatives you want to implement rather than pay a full-time employee, additionally, you can choose to work with different HR Consultants who specialise in the types of initiatives you wish to implement
- Become an employer of choice through best practice HR, which leads to higher visibility among your ideal employee or candidates for employment
- Enhanced client services, as you will have highly motivated and engaged employees working for you
In addition to the above, if you are overwhelmed with work, an HR consultant can be an extra pair of hands, or offer a particular specialisation in HR that your team requires. If your team does not have a background in HR, an HR Consultant will ensure that you create your HR systems on a strong foundation of best practice and tried methods, rather than ad hoc systems being put in place. Bringing in an HR Consultant means that you and your team can have time to focus on your strengths and skill set rather than try to learn a new skillset irrelevant to your career pathway. Positive psychologists have done extensive research on using our strengths at work, rather than focusing on weaknesses, hence from a wellbeing perspective, engaging a HR Consultant would be of great value to your organisation. A HR Consultant can support you in addition to other consultants you may engage, to advise on the HR solutions which would best support your strategy for growth whilst maintaining excellence in day to day operations. Additionally, your business might be experiencing a temporary need for a HR Consultant, and you may prefer engaging someone for the short-term, who doesn’t require direction and additional investment such as training. Whilst many businesses might not see the need to invest in human resources professionals, the top organizations around the world have all heavily invested in their people and have seen the value of healthy workplace culture and effective HR systems.
“You can have the best strategy and the best building in the world, but if you don’t have the hearts and minds of the people who work with you, none of it comes to life.”
– Renee West, Luxor and Excalibur Hotel
“I am convinced that nothing we do is more important than hiring and developing people. At the end of the day, you bet on people, not on strategies.”
– Lawrence Bossidy, GE
“To win in the marketplace you must first win in the workplace.”
– Doug Conant, former CEO Campbell Soup Company
Services that an HR Consultant can offer you
With all of the above great reasons to engage a HR Consultant, it is important to understand exactly what services a HR Consultant can offer you so that you can assess which would be of greatest value to your organisation.
Figure 1. Some of the Many Human Resource Services Note: HR Consultants go by a few names, and the title covers several elements of human resource management, these include:

Recruitment or Talent Acquisition
A talent acquisition specialist will generally mean someone who can develop a long-term strategy for your recruitment efforts, which are aligned to your organisational needs. A recruitment specialist is often someone who will carry out the functions of advertising, screening candidates, interviewing, reference checking and/or medical and psychometric checks and consequent offer of employment. Bersin by Deloitte defines talent acquisition as: “A strategic approach to identifying, attracting, and onboarding talent to efficiently and effectively meet dynamic business needs.” They go on to define recruitment as, “The tactical component of attracting and identifying job candidates.” At times these functions are combined, however in larger organisations are often divided into separate roles. As an organisation you would decide which aspect of talent acquisition it is you require the most, and identify the most suitable consultant for your project.
Figure 2. Elements of Talent Acquisition, by Cielo

A HR Consultant will usually be well versed in recruitment and how to create an effective strategy, which aligns with your organisational needs. If you are a mid to large organisation and are primarily looking at someone to carry out recruitment functions, then it’s best to engage a recruitment specialist. Data from Payscale shows that companies are increasingly paying attention to retention of employees. A HR Consultant can address retention issues and support your organisation in identifying best-fit employees who stay with your organisation longer, which benefits you financially in the long term.
Figure 3. Percentage of companies who considered retention a main concern, data from Payscale

Payroll
In larger organisations a payroll officer is only responsible for processing pays and is usually quite knowledgeable about tax and superannuation. Not all HR Consultants have processed payroll and used payroll software, as such, if you require someone to process payroll, ensure that they have carried out this particular task. Often former HR Managers of small to mid size organisations may have processed payroll as part of their role. If you are looking to implement a new payroll system, you will require the expertise of someone who understands payroll software, as well as your overall strategy.
Remuneration specialist
Whilst most HR Consultants may have designed a remuneration strategy, more complex strategies for mid to large organisations, are developed by someone who has focused on remuneration and understands how your organisation could gain a competitive advantage through your remuneration strategy. A remuneration strategy covers both monetary and non-monetary aspects of remuneration, such as; insurance, car use and so on.
Organisational Development
Organisational development (OD) is quite broad, and involves systematic development of people at an organisational level. This can include; programs to develop leaders, creation of capability frameworks, team building workshops, change management, programs to support retiring employees, performance appraisal processes, on-boarding process, career mapping, succession planning and general talent management. Usually larger organisations will require a consutlant who has specialised in OD, rather than someone who has carried out OD functions as part of a generalist HR role. Some basic OD functions which organisations of all size would ideally have in place include:
- A systematic on-boarding process, even a very simple one is effective. The figure below outlines some of the key drivers for setting up an on-boarding program.

Figure 4. Key drivers for on-boarding, Aberdeen Group, March 2013
- Performance appraisal and development process, or a system for effective and continuous feedback and measurement against expectations of both parties
- A systematic method to identify employee training required, both technical and soft skills
Some basic OD functions, which mid to larger organisations would ideally have in place and are considered critical to Talent Management include:
- Capability frameworks, these systematically identify the level of expertise and knowledge expected of employees in different divisions and levels, it creates a transparent process whereby employees across an organisation can grow their careers and move around in the organisation or excel in the current roles
- Learning and Development frameworks address the capability framework requirements and highlight what training and learning opportunities are available to individuals, in order to develop capabilities at a particular level
- Succession planning allows for proactive management of employee transitions and ensures that your high performers and critical employees are retained and are clear on how they can advance within your organisation, additionally, it ensures that there are fewer gaps in operational functioning of roles, when a highly skilled employee leaves their role
- Knowledge management ensures that when staff transition out of their roles, the knowledge, both implicit and explicit is transferred to the incoming employee
Learning and Development
This function also comes under the umbrella of OD and generally focuses on training and development, this includes; leadership programs, coaching, training workshops, online learning and learning and development strategy and approaches, such as the 70/20/10 approach.
Figure 5. 70/20/10 approach, developed by Morgan McCall, Michael M. Lombardo and Robert W. Eichinger (CCL) Engaging a consultant to implement best practice learning and development initiatives ensures that you retain top talent and that your employees are well equipped to carry out their tasks. “Always treat your employees exactly as you want them to treat your best customers.” – Stephen R. Covey
HR Generalist or HR Business Partner
If you prefer a consultant to work at both the strategic and operational level, and you require them to complete various HR functions, then a consultant with a generalist or a HR Business Partner background will often have sufficient knowledge to perform the tasks required.
Occupational Health and Safety (sometimes this function includes Workers Compensation Insurance management)
Depending on the complexity of your project, you may require a consultant who is well versed in Occupational Health and Safety (OHS) legislation, rather than a generalist. If your project includes many functions of HR and a review of general OHS practices, then a general HR Consultant will usually have the capabilities to carry out the work, or know when to refer it to someone who has more expertise.
Industrial/Employee Relations
Again, depending on the nature and complexity of your project and IR issues, a general HR Consultant will be able to complete your project. If you require extensive liaison with Unions and the Commission or are going through a change process in a heavily unionised environment, then the ideal approach is to engage an IR practitioner or a HR Consultant who has had a focus on IR. IR laws are continuously changing and you want to ensure that your project meets all of its legal requirements.
HR Analytics and Surveys
HR Analytics and surveys ensure that as a larger organisation you are systematically achieving ROI on initiatives and that you are continuously improving processes. HR Analytics could be carried out by a Business Analyst or a HR Consultant, again it would depend on the nature of their expertise and strengths. Surveys require someone who has had exposure to the types of best practice questions to ask and how they translate into measurements and results for your organisation. An analyst might also review your HR information systems and identify a best-fit system for your organisational needs, as well as continuous improvement suggestions. This however can also be carried out by a HR Consultant with a generalist background.
Figure 6. Reasons to implement HR Analytics, Factorial Analytical Sciences

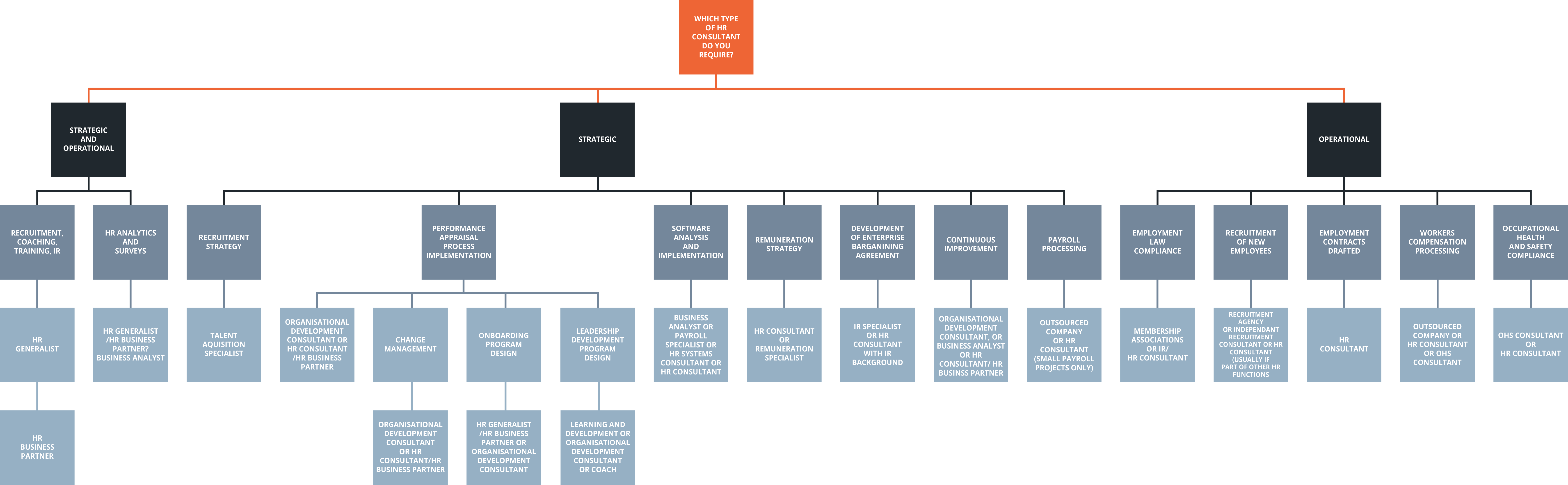
Identify the type of HR Consultant, which is most suitable for your project and organisation The chart below will assist you to map the type of support you require, it includes some of the main functions in HR, not all functions are listed. Follow the items to identify which type of service you require, and therefore the ideal consultant to engage.
Figure 7. Identify the type of HR Consultant you require (click to enlarge)

Often projects that require work at a purely operational level will be less of a financial investment. Most generalist are able to perform these functions, there are also many outsourcing organisations which specialise in these operational areas, and are great if you have an on-going need. If however, you only have a few small projects or a larger one off project, you may consider engaging an independent HR Consultant. Ideally you would initially identify if your project is strategic or operational, or both. If you are unsure, you can engage a generalist HR Consultant who has done both and obtain their support to scope your project. Some of the indicators of whether you require a strategic or operationally focused consultant could be:
Strategic
- Your project proactively addresses your vision or anticipated challenges
- Your require someone who is analytical in their approach and can see the big picture
- You are looking for more of an advisor and someone to develop the strategy, and have internal resources to do the implementation work
Operational
- You have a strategy and require someone to carry out the day to day tasks
- The tasks might be repetitive and require attention to detail
- You do not have the internal resources to carry out these tasks and need an external consultant to step in
Strategic and operational
- You require a consultant to carry out day to day tasks and at the same time continuously improve processes
- You require someone to train your employees on current processes
- The project involves liaising with leaders and executives and requires someone who can communicate effectively at a strategic level, whilst carrying out operational and day to day tasks
If you are a smaller organisation, a general HR Consultant will most likely be able to carry out your projects. If you are a larger organisation, you may require more specialisation and a Consultant who has worked on larger projects.
Get clear on the scope of the work
1. What does success in the project look like to you? In order to determine what a successful project means to you, determine what the end result is if you could have everything you could ask for. Having a really clear idea of what success is to you, means that you can guide the consulting arrangement according to what you want to achieve rather than what you want to avoid. You may have done a gap analysis and identified a project need from this information, however you also need to know if there are other things you wish to add to the project requirement that will be transformational in addition to filling gaps. It is important to do an analysis of who, in the organisation, will be positively impacted and what they will be doing differently as a result of the project. 2. What timeframes are you working with? Establish what the earliest and latest the project must be completed by. This can be done by reviewing previous projects which were similar in nature, or reviewing case studies of other organisations that have gone through a similar project to yours, or review a similar internal project which could indicate the length of time you would expect this project to take. You could also review any external factors or timelines such as new laws being implemented, or an organisation wide change, which has already set out timelines for your project. 3. What is your budget? Before identifying a suitable consultant, you will need to understand how much the organisation can invest in a consultant. Consultant rates can vary by thousands of dollars, so it is important to identify what finances are available for the project, prior to engaging a consultant. 4. What are some of the anticipated challenges of this project? A few of the things you may need to assess are if there are any policies, processes, laws or systems that will create challenges for the consultant and prevent success on the project. Identify if there will be any employees who may cause setbacks on the project, or if there are clients or customers who might resist consultants working on this project. Anticipating challenges in advance will support in finding a suitable consultant that can effectively deal with such challenges and support your team, it may also give you an understanding of what your timeline will look like and any potential delays. 5. Create a document outlining the scope of the project Once you are clear on what your requirements are for the project, put it in writing. This document can then be used to obtain internal approvals for the project to go ahead, as well as to communicate with potential consultants. You might already have a request for tender or request for proposal template that you would use.
Find your ideal consultant
Online consulting platforms
Online platforms, such as Expert360, are an excellent way to access numerous consultants in the one platform, these independent consultants are screened in advance to ensure that they offer you a high quality service or product.
Word of mouth
You may have a membership association or a networking group within your industry that you can call on for suggestions for a suitable consultant, they may even have partners with whom they suggest working with available on their websites. This method is useful as you can get first hand feedback from businesses who have actually used a particular consultant and what the consultant achieved in the project. HR membership organisations such as AHRI (Australian Human Resource Institute) or the CMI (Change Management Institute) to name a few, will be able to put you into contact with their network, or you could attend their member networking functions to meet the type of consultant you are looking for.
Membership Organisations
Some of these membership associations will offer you a membership, which includes advice and services, for example the Chamber of Commerce Associations around Australia.
Expressions of interest on your website
Some larger organisations place expressions of interest or request for proposals on their website or through other media channels, so that consultants can find them and submit their interest for a particular project. If you were to go down this route, you would need to ensure that your business is accessible to potential consultants and that they can easily access your tender requests.
Engaging the HR Consultant
Contracting
In your engagement contract be sure to include confidentiality as a requirement, as often with HR projects there is a lot of sensitive information that will need to be shared with the HR Consultant in order for them to effectively carry out their work. You may also require the Consultant to have certain insurances such as Professional Indemnity. Be very specific in the contract as to what the deliverables are and the timeframes and who is responsible for what.
Project management
In order to effectively manage the consultant engagement, ensure that there is someone responsible to communicate to the Consultant and be available to answer questions and to provide feedback as to how the project is going and if your expectations are being met. Clarity around expectations is critical right from the start of any project and through to completion.
Wrapping up the project
Once both you and the consultant are satisfied with the project completion, you would ideally conduct a debrief and communicate next steps and whether you will require them for future engagements.



.jpg)


